Source code

Source code on Github

The source code of CWatM is freely available under the GNU General Public License.

Warning

The source code is free, but we can give only limited support, due to limited person power!

Source code

--------------------------------------------------
######## ##          ##  ####  ######  ##    ##
##       ##          ## ##  ##   ##   ####  ####
##        ##        ##  ##  ##   ##   ## #### ##
##        ##   ##   ## ########  ##  ##   ##   ##
##         ## #### ##  ##    ##  ##  ##        ##
##         ####  #### ##      ## ## ##          ##
##########  ##    ##  ##      ## ## ##          ##

Community WATer Model
--------------------------------------------------

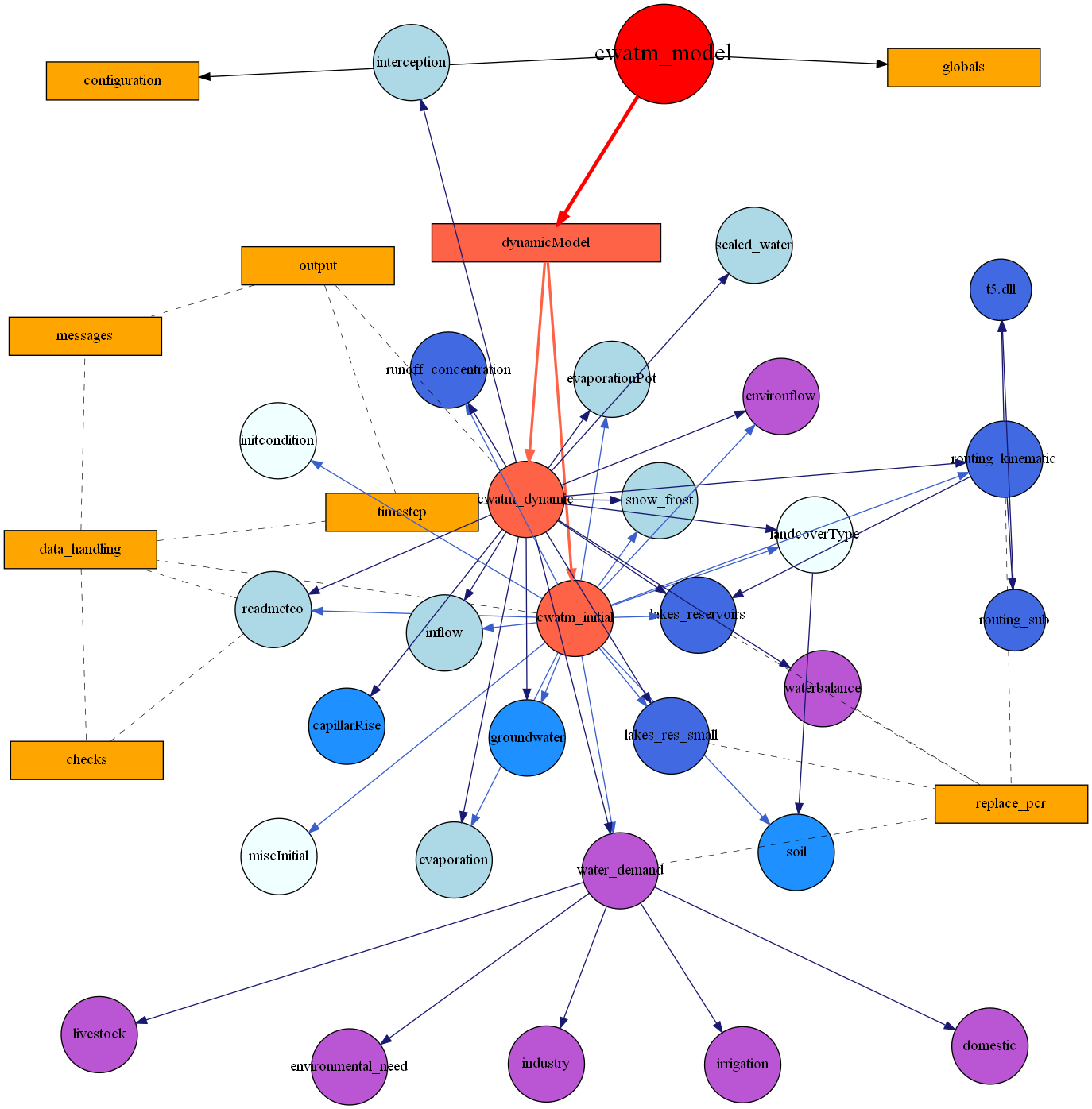
Modules of CWatM

The source code of CWatM has a modular structure. Modules for data handling, output, reading as parsing the setting files are in the management_modules folder.

Modules for hydrological processes e.g. snow, soil, groundwater etc. are located in the folder hydrological_modules.
The kinematic routing and the C++ routines (for speeding up the computational time) are in the folder hydrological_modules/routing_reservoirs.
Fig. 1 shows the modules of CWatM and their connections
Fig. 2 shows a profile with of the workflow and timing of CWatM.
digraph {
        compound=true
        overlap=false
        graph [layout = neato]
        node [shape=circle,style=filled,fillcolor=red,fixedsize=true,width=1.3,fontsize=23] cwatm_model;
        node [shape=box,style = filled,fillcolor=Tomato,fontsize=14,width=3] dynamicModel;
        node [shape=box,style=filled,fillcolor=orange,fontsize=14,width=2] data_handling; configuration; globals; messages; output; replace_pcr; timestep; checks;

        node [shape=circle,style=filled,fillcolor=Tomato,fixedsize=true,width=1.0] cwatm_initial;cwatm_dynamic;

        node [shape=circle,style=filled,fillcolor=Azure,fixedsize=true,width=1.0] miscInitial; initcondition; landcoverType;

        node [shape=circle,style=filled,fillcolor=lightblue,fixedsize=true,width=1.0]  readmeteo; inflow; interception; evaporationPot; evaporation; snow_frost; sealed_water;

        node [shape=circle,style=filled,fillcolor=DodgerBlue,fixedsize=true,width=1.0]  soil; evaporation;capillarRise;groundwater;

        node [shape=circle,style=filled,fillcolor=MediumOrchid,fixedsize=true,width=1.0] waterbalance; environflow
node [shape=circle,style=filled,fillcolor=MediumOrchid,fixedsize=true,width=1.0] water_demand; environmental_need, domestic, industry, irrigation, livestock

        node [shape=circle,style=filled,fillcolor=RoyalBlue,fixedsize=true,width=1.0] routing_kinematic; runoff_concentration; lakes_reservoirs; lakes_res_small
        node [shape=circle,style=filled,fillcolor=RoyalBlue,fixedsize=true,width=0.8] routing_sub; "t5.dll"

        cwatm_model -> dynamicModel[color=red,penwidth=3.5];
        dynamicModel -> cwatm_initial[color=Tomato,penwidth=2.5];
        dynamicModel -> cwatm_dynamic[color=Tomato,penwidth=2.5];
        cwatm_model -> globals
        cwatm_model -> configuration

        cwatm_initial -> miscInitial[color=RoyalBlue3];
        cwatm_initial -> initcondition[color=RoyalBlue3];
        cwatm_initial -> landcoverType[color=RoyalBlue3];
        cwatm_initial -> inflow[color=RoyalBlue3];
        cwatm_initial -> readmeteo[color=RoyalBlue3];
        cwatm_initial -> evaporationPot[color=RoyalBlue3];
        cwatm_initial -> snow_frost[color=RoyalBlue3];
        cwatm_initial -> runoff_concentration[color=RoyalBlue3];
        cwatm_initial -> lakes_reservoirs[color=RoyalBlue3];
        cwatm_initial -> lakes_res_small[color=RoyalBlue3];
        cwatm_initial -> soil[color=RoyalBlue3];
        cwatm_initial -> evaporation[color=RoyalBlue3];
        cwatm_initial -> environflow[color=RoyalBlue3];
        cwatm_initial -> groundwater[color=RoyalBlue3];
        cwatm_initial -> water_demand[color=RoyalBlue3];
        cwatm_initial -> routing_kinematic[color=RoyalBlue3];

        cwatm_dynamic -> landcoverType[color=MidnightBlue];
        cwatm_dynamic -> inflow[color=MidnightBlue];
        cwatm_dynamic -> readmeteo[color=MidnightBlue];
        cwatm_dynamic -> evaporationPot[color=MidnightBlue];
        cwatm_dynamic -> snow_frost[color=MidnightBlue];
        cwatm_dynamic -> sealed_water[color=MidnightBlue];
        cwatm_dynamic -> runoff_concentration[color=MidnightBlue];
        cwatm_dynamic -> lakes_reservoirs[color=MidnightBlue];
        cwatm_dynamic -> lakes_res_small[color=MidnightBlue];
        landcoverType -> soil[color=MidnightBlue];
        cwatm_dynamic -> environflow[color=MidnightBlue];
        cwatm_dynamic -> evaporation[color=MidnightBlue];
        cwatm_dynamic -> capillarRise[color=MidnightBlue];
        cwatm_dynamic -> groundwater[color=MidnightBlue];
        cwatm_dynamic -> interception[color=MidnightBlue];
        cwatm_dynamic -> water_demand[color=MidnightBlue];
        cwatm_dynamic -> routing_kinematic[color=MidnightBlue];
        cwatm_dynamic -> waterbalance[color=MidnightBlue];

water_demand -> domestic[color=MidnightBlue];
water_demand -> industry[color=MidnightBlue];
water_demand -> livestock[color=MidnightBlue];
water_demand -> irrigation[color=MidnightBlue];
water_demand -> environmental_need[color=MidnightBlue];

        routing_kinematic -> lakes_reservoirs[color=MidnightBlue];
        routing_kinematic -> routing_sub[color=MidnightBlue];
        routing_kinematic -> "t5.dll"[color=MidnightBlue];
        routing_sub -> "t5.dll"[color=MidnightBlue]

        cwatm_initial -> data_handling[penwidth=0.5, style=dashed, arrowsize =0];
        readmeteo -> data_handling[penwidth=0.5, style=dashed, arrowsize =0]
        cwatm_dynamic -> output[penwidth=0.5, style=dashed, arrowsize =0];
        cwatm_dynamic -> timestep[penwidth=0.5, style=dashed, arrowsize =0];
        data_handling -> checks[penwidth=0.5, style=dashed, arrowsize =0]
        data_handling -> messages[penwidth=0.5, style=dashed, arrowsize =0]
        data_handling -> timestep[penwidth=0.5, style=dashed, arrowsize =0]
        output -> messages[penwidth=0.5, style=dashed, arrowsize =0]
        output -> timestep[penwidth=0.5, style=dashed, arrowsize =0]
        readmeteo -> checks[penwidth=0.5, style=dashed, arrowsize =0]

        water_demand -> replace_pcr[penwidth=0.5, style=dashed, arrowsize =0]
        waterbalance -> replace_pcr[penwidth=0.5, style=dashed, arrowsize =0]
        routing_kinematic -> replace_pcr[penwidth=0.5, style=dashed, arrowsize =0]
        lakes_reservoirs -> replace_pcr[penwidth=0.5, style=dashed, arrowsize =0]
        lakes_res_small -> replace_pcr[penwidth=0.5, style=dashed, arrowsize =0]

}

Figure 1: Schematic graph of CWatM modules

_images/callgraph.png

Figure 2: Graphical profile of CWatM run for Rhine catchment from 1/1/190-31/12/2010

Note

Figure created with:
python -m cProfile -o l1.pstats run_cwatm.py settings1.ini -l
gprof2dot -f pstats l1.pstats | dot -T png -o callgraph.png

Download Manual as pdf

Burek, P., Smilovic, M., Guillaumot, L., de Bruijn, J., Greve, P., Satoh, Y., Islaam, A., Virgen-Urcelay, A., Tang, T., Kahil, T., and Wada, Y.: Community Water Model CWatM Manual, Laxenburg, Austria, IIASA Report, 2020.

Link to manual

Remarks

We as developers belief that CWatM should be utilize to encourage ideas and to advance hydrological, environmental science and stimulate integration into other science disciplines.

CWatM is based on existing knowledge of hydrology realized with Python and C++. Especially ideas from HBV, PCR-GLOBE, LISFLOOD, H08, MatSiro, WaterGAP are used for inspiration.

Your support is more then welcome and highly appreciated Have fun!

The developers of CWAT Model